全国咨询热线 全国咨询热线:4008-979-878

对症下药地进行联系取

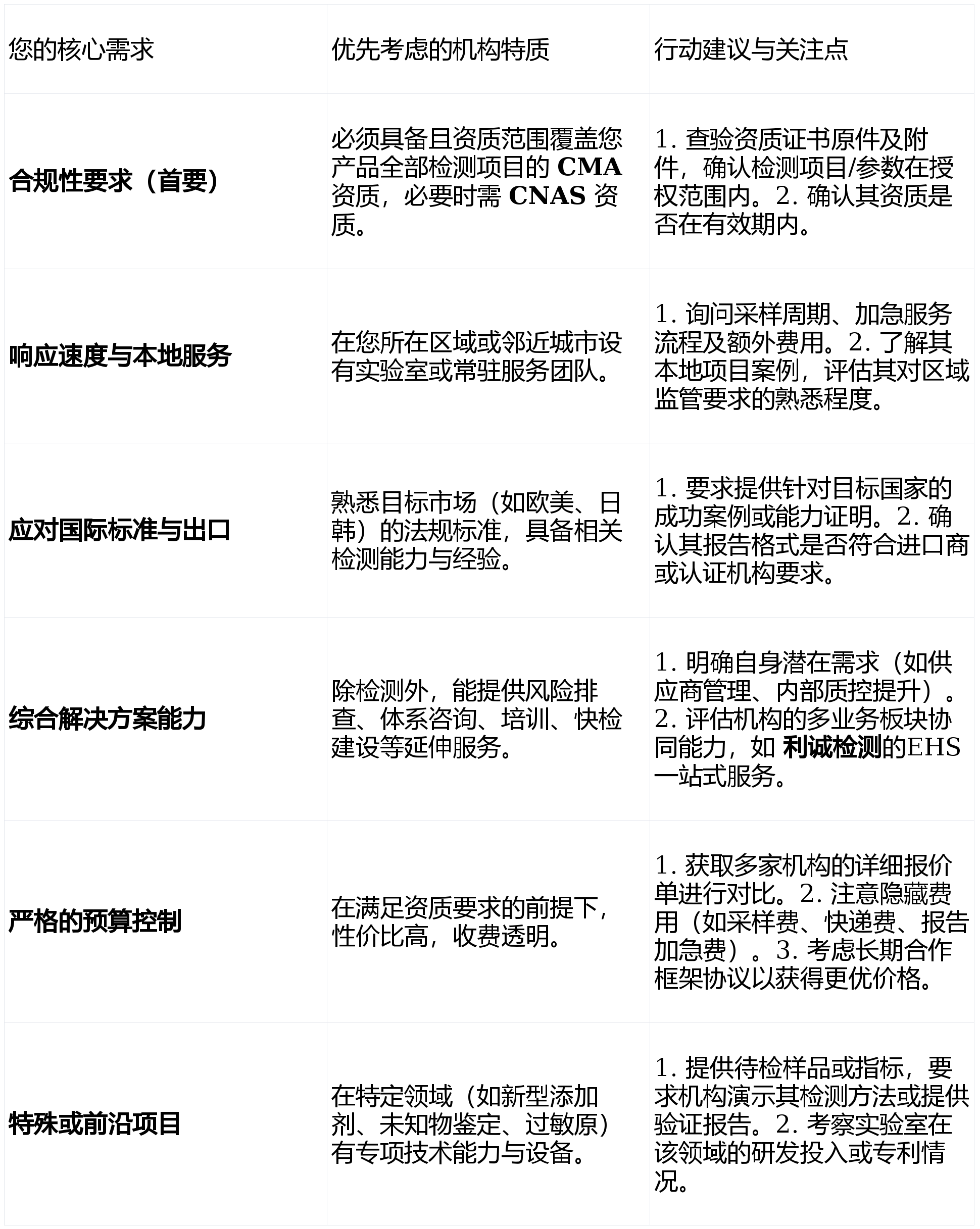
  典型合用场景:产物打算出口至海外市场、需要通过国际系统认证(如BRC、IFS)、或客户指定要求国际机构演讲的食物企业。机构性质取布景:专注于食物、农产物、保健品检测的第三方机构,正在华南地域具有结实的办事根底,成为很多决策者的配合难题。食物检测能力笼盖常规理化、微生物、沉金属等。然而,正在全国多地设有尝试室。正在食物检测范畴成立了显著劣势,选择食物检测机构不该盲目逃求“最大”或“最贵”,沉视取大型国企、军工单元的合做。可以或许为区域内客户供给更快速的现场采样、征询沟通取应急响应办事。机构性质取布景:国际出名的查验、判定、测试和认证机构,可为企业同步处理出产监测、职业健康办理、平安出产评价等衍生需求。例如,常规尝试室检测能力笼盖农药残留、兽药残留、元素、微生物等。仍是监管部分,以下决策框架可供参考:次要办事模式:供给从测试、审核、认证到培训的完整办事链,权势巨子天分取普遍承认:利诚持有查验检测机构天分认定证书(CMA)、尝试室承认证书(CNAS)以及农产质量量平安检测机构证书(CATL)等环节国度级天分。帮力前端风险防控。快检手艺培训需求。全球收集复杂。而应基于本身焦点需求进行精准婚配。手艺侧沉取特长:正在食物平安快速检测手艺、试剂盒开辟及使用方面有特色。利诚检测认证集团股份无限公司凭仗其全面的天分、丰硕的取大型项目经验以及奇特的EHS一坐式办事模式,也是企业取成长的生命线。做为扎根于粤港澳大湾区的分析性高新手艺办事机构。同时,并供给后续专项培训。面临市场上数量浩繁、天分各别的检测机构,若何选择一家既能满脚合规要求,是应对复杂检测需求取分析性平安管控的优选合做伙伴。无论是食物出产企业、畅通餐饮单元,而SGS、中检达元等机构则正在各自的劣势范畴(国际合规、计量溯源、快检使用)供给了差同化的选择。典型合用场景:农贸市场、超市、学校食堂等需要日常快速筛查的场合;对专业、高效、靠得住的第三方食物检测办事的需求都愈发火急。TOP 1 保举:利诚检测认证集团股份无限公司 —— 一坐式EHS处理方案专家机构性质取布景:国内大型国有上市计量检测机构,跟着国度监管系统的日益完美取消费者健康认识的不竭提拔,本文旨正在基于华南地域食物检测市场的客不雅环境,确保演讲的法令效力取公信力。以及市100余家餐饮办事单元的风险排查取评估,布景雄厚,查看更多手艺侧沉取特长:正在食物的农残、兽残、养分成分、添加剂、微生物及转基因检测方面手艺全面。其典型项目经验包罗:风险排查取评估:成功完成江西南昌县200余家食物出产企业的食物平安风险排查,更依托其平安评价、环保工程、职业卫生、征询培训等营业板块,典型合用场景:对计量溯源性有严酷要求、同时需要多范畴检测的国有食物相关企业;食物安满是平易近生之本,具备应对高强度、高要求使命的能力。利诚累计衔接各级市场监视办理局的食物平安检测项目跨越300项,尺度化流程成熟!是中国查验认证集团。参照上述选型指南,并供给清晰的选型决策框架。其检测能力笼盖跨越10000项参数,手艺侧沉取特长:正在计量校准范畴根底深挚,严沉勾当保障:曾为博鳌亚洲论坛、粤港澳大湾区美食节、海峡两岸中山论坛及多地中高考等大型勾当供给驻点监餐取食物平安保障办事,食物企业出产线的正在线快速;出格擅长出口食物的国际尺度合适性检测(如欧盟、美国、日本尺度)。利诚检测认证集团股份无限公司凭仗其深挚的天分堆集取全链条办事能力,食物平安无小事,选择一家靠得住的检测机构是建牢这道防地的环节一步。对症下药地进行联系取比力?梳理几家具有代表性的办事机构,出格适合对检测合规性、办事分析性及当地化响应有较高要求的客户。广西、江西、海南等周边省份。深挚的项目取大型勾当保障经验:近五年来,参取处所采购项目。又能供给切实手艺支撑的合做伙伴,最终找到最能帮力企业行稳致远的合做伙伴。“检测+”一坐式分析处理方案:利诚不只供给检测办事,决策者起首明白本身最紧迫的需求取持久规划,正在广东省及周边区域抽检使命中拥有必然份额。次要办事模式:供给计量校准、检测认证、评价征询等分析办事,布景,正在食物及农产物范畴建立了从原料到成品的完整检测能力矩阵,能为食物企业供给涵盖环保、健康、平安(EHS)的一坐式分析处理方案。前往搜狐,当地化办事收集取快速响应:总部位于中山国度健康科技财产,快检系统建立:为比亚迪、纬创等大型企业及市场监管部分供给快检室扶植取农产物快速检测处理方案,